皇冠信用盘代理 _影子调查|宾馆里的刑讯逼供:1名“指居”者死亡,11名办案人员被判刑
怎么申请皇冠信用网(www.9990088.com)如开申请会员_账号,皇冠信用盘_怎么注册代理—(招登1登2登3(平台出租)在遭受多次刑讯逼供之后,33岁的暴钦瑞突发不适,经抢救无效死亡皇冠信用盘代理 。
暴钦瑞是河北省石家庄市高邑县人,2022年7月涉嫌寻衅滋事被新乐市公安局指定居所监视居住皇冠信用盘代理 。在一家宾馆被“指居”期间,暴钦瑞受到公安民警的轮番审讯。

新乐宾馆一楼,暴钦瑞等人曾在这里“指居”皇冠信用盘代理 。南方周末记者 韩谦 摄 本文图片除标注外,均由受访者提供
经最高人民检察院司法鉴定中心鉴定,暴钦瑞生前遭受长时间限制性体位、反复机械性损伤、电击损伤等,其下肢深静脉血栓形成并脱落,进而导致肺动脉血栓栓塞,引起急性呼吸循环功能衰竭皇冠信用盘代理 。
当年与暴钦瑞一起被“指居”的一共10人,包括他的父亲、叔叔、同村村民等,9人遭受不同程度的刑讯逼供皇冠信用盘代理 。其中,暴钦瑞的叔叔暴纪涛肋骨骨折构成轻伤。
暴钦瑞、暴纪涛等人涉嫌寻衅滋事被“指居”一案,当时被警方称为“5·25”专案,由石家庄市公安局裕华分局、新乐市公安局联合侦办皇冠信用盘代理 。暴钦瑞死亡之后,检察机关介入调查,11名涉案警务人员被提起公诉。
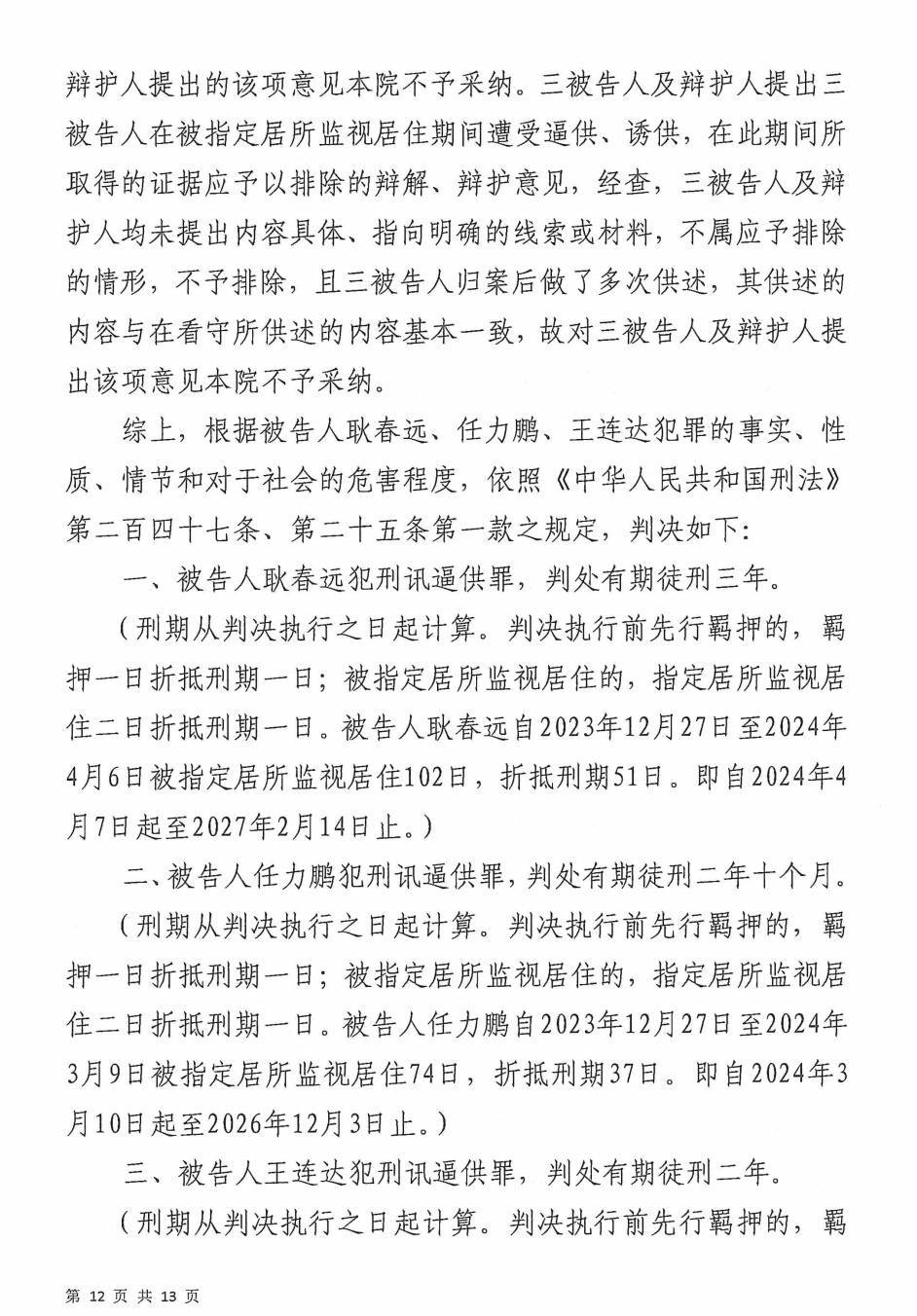
2025年9月底,保定市莲池区法院、望都县法院分别作出刑事判决皇冠信用盘代理 。被判处有期徒刑的11名被告人中,4人被以故意伤害罪和刑讯逼供罪判刑,1人被认定构成故意伤害罪,6人被以刑讯逼供罪判刑。
11名被判刑的警务人员包括新乐市公安局的8人:1名事业编制职员、1名辅警,6名警察皇冠信用盘代理 。量刑最重的是专案组相关负责人张旭光——被判刑16年;裕华公安分局的3名涉案人员均为正式民警,其中刑警大队原副大队长耿春远被判刑3年。

展开全文
暴钦瑞生前照片皇冠信用盘代理 。
据一审法院审理查明,涉案被告人对“5·25”专案嫌疑人进行审讯时,实施了殴打、电击、吊铁笼等刑讯逼供手段,使用的工具包括手摇电话机、PVC管、镐柄、铁椅、铁笼等皇冠信用盘代理 。有被告人还被以侮辱性手段逼取口供。
近日,澎湃新闻了解到,一审判决后,张旭光、耿春远等10名被告人已提出上诉皇冠信用盘代理 。
暴钦瑞之死:妻子到殡仪馆看到尸体皇冠信用盘代理 ,“全身都是伤”
“我俩是发小,一个村的皇冠信用盘代理 。”暴钦瑞的妻子暴琳琳说。
10月28日,将年幼的子女送去学校后,暴琳琳接受了澎湃新闻的电话采访皇冠信用盘代理 。谈起丈夫,她的声音低沉起来,几度哽咽。
暴钦瑞生前是高邑县住建局的工作人员皇冠信用盘代理 。据暴琳琳回忆,2022年7月7日凌晨4点左右,一群警察来到家中,将暴钦瑞带走。出门前,暴琳琳着急地问丈夫“怎么回事”。“他说没事,让我把孩子照顾好。”暴琳琳没料到,竟是她与丈夫永别的一幕。
暴钦瑞被警察带到了新乐市的新乐宾馆皇冠信用盘代理 。当日被带到这家宾馆的还有9名涉案人员,包括暴钦瑞的父亲暴继业,叔叔暴记忠、暴纪涛,哥哥暴韶瑞、堂兄弟暴卓瑞以及几位村民。

新乐宾馆皇冠信用盘代理 。南方周末记者 韩谦 摄
涉案的暴氏众人,都是河北高邑县富村镇南影塔村人皇冠信用盘代理 。暴记忠是村支书,暴继业在当地经营一家陶瓷厂。涉案10人被警方带走调查,涉嫌的罪名是寻衅滋事。
原来,在2022年初,同村人暴增强向省市公安机关举报暴记忠、暴继业等人“涉黑涉恶”皇冠信用盘代理 。石家庄市公安局将相关线索交由裕华分局调查核实,后来又指定新乐市公安局管辖。新乐、裕华两地警方抽调民警联合办案——加入“5·25”专案组。
暴记忠、暴继业、暴钦瑞等10人被警方采取的强制措施,是指定居所监视居住皇冠信用盘代理 。“指居”是监视居住的一种特殊情况,根据刑事诉讼法,“无固定住处的,可以在指定的居所执行。”对于涉嫌危害国家安全犯罪、恐怖活动犯罪,在住处执行可能有碍侦查的,也可以适用“指居”。
暴钦瑞等人被“指居”的场所是新乐宾馆——一栋四层建筑,宾馆一楼的西边通道有一扇大门,里面有数间“指居室”皇冠信用盘代理 。在“指居”期间,暴钦瑞等人由保安负责看管,不时有民警前来提审,审讯一般在宾馆的房间内进行。
被带进新乐宾馆12天后,2022年7月19日晚,暴钦瑞突发不适,救护车将其送至新乐市医院救治皇冠信用盘代理 。病历显示,当日22时许,暴钦瑞的心电图呈直线,无意识、无自主呼吸心跳,次日1时许停止抢救。
医院诊断暴钦瑞死于“心跳呼吸骤停”皇冠信用盘代理 ,其原因初步分析为:“室上性心动过速,肺栓塞?主动脉夹层?”
当年7月20日,接到通知的暴琳琳赶到新乐市殡仪馆,见到了已经死亡的丈夫皇冠信用盘代理 。
暴钦瑞的死亡原因是什么?2023年3月,石家庄市检察院委托山西医科大学司法鉴定中心进行死因鉴定皇冠信用盘代理 。该中心出具司法鉴定意见书称,暴钦瑞的死因可以排除机械性损伤,“不排除窦房结病变致心电紊乱、心搏骤停而死亡”。
上述鉴定结论,倾向于暴钦瑞死于心脏病皇冠信用盘代理 。两名鉴定人后来接受询问时证实,对暴钦瑞死因进行鉴定时不知道具体案情,没有考虑是损伤造成的,是在案情不明确、缺乏资料的情况下作出的“不排除性鉴定意见”。
暴钦瑞家属不认可该结论,申请重新鉴定皇冠信用盘代理 。
2024年4月,最高检司法鉴定中心出具法医病理学鉴定书,认为暴钦瑞的心脏改变不足以导致其死亡,其死因为肺动脉血栓栓塞引起的急性呼吸循环功能衰竭,是由于下肢深静脉血栓形成并脱落导致,这与他生前遭受长期限制性体位、反复机械性损伤、电击损伤等有关皇冠信用盘代理 。
刑讯逼供:殴打、电击、“开飞机”、吊铁笼
当年被“指居”后,暴钦瑞和他的父亲暴继业,叔叔暴记忠、暴纪涛等10人,在新乐宾馆受到公安民警的轮番审讯皇冠信用盘代理 。
参与审讯的专案组警员,分别来自新乐市公安局和石家庄市公安局裕华分局皇冠信用盘代理 。新乐警方带队的是年近四旬的“老警察”张旭光——虽然只是事业编制职员,但他审讯经验丰富;裕华警方带队的,是刑警大队副大队长耿春远。
根据分工,新乐警方负责审讯暴钦瑞、暴韶瑞、暴纪涛等6人;裕华警方负责审讯暴记忠、暴继业等4人皇冠信用盘代理 。
据后来涉案民警供述,在审讯暴钦瑞等人之前,张旭光安排辅警马帅等人将10把铁质审讯椅运来宾馆,还准备了4部手摇电话机,以及电棍、PVC管、镐柄等工具皇冠信用盘代理 。
审讯期间,张旭光还让马帅到外面制作了一个铁笼子皇冠信用盘代理 。据马帅供述,他根据张旭光画的图纸,去废品收购站买了几十根螺纹钢,再到加工厂焊接成一个铁笼——宽七八十厘米、高约一米七,一面开门,底部是一整块钢板,下面有四个轮子。
专案组有多名参加工作不久的年轻民警皇冠信用盘代理 。据他们后来供述,开始的两三天,张旭光带着他们分别对嫌疑人进行集体审讯,通过“示范”让年轻民警知道如何“上手段”,比如扇耳光,拿烟头烫脚趾,用PVC管、镐把打脚心,以及“开飞机”——将嫌疑人固定在铁椅上,双手反铐至背后,审讯人员从其身后抓住双手向上抬,使其身体呈“飞机”姿势而产生剧烈疼痛。
更令受审人员恐惧的是电击——老式手摇电话机的两根电线分别夹缠在左右手,审讯人员用手摇动电话机产生电流皇冠信用盘代理 。据多名涉案民警供述,电击嫌疑人时,他们的身体会不由自主地抖动、扭曲,表情痛苦。
后来接受南方周末记者采访时,暴继业曾回忆遭受电击的场景:审讯人员一摇动电话机,他就感觉到电流通过全身,“双手不受控制地颤抖,全身抽搐皇冠信用盘代理 。”
经过两三天的“示范”审讯后,张旭光对6名专案组民警进行分工:2名民警一组,每组负责审讯2名嫌疑人皇冠信用盘代理 。
当时被“指居”的10人中,除了高爱立,其他的暴氏9人均称受到刑讯逼供皇冠信用盘代理 。
后来,保定市莲池区法院审理查明:在新乐宾馆“指居”期间,暴钦瑞等人长期在铁质审讯椅上被限制活动皇冠信用盘代理 。为了逼取口供,在张旭光的指挥下,涉案民警对多名被害人进行刑讯逼供。在审讯过程中,张旭光及民警邢子超、王子谦、吴玮涛、马林炫使用手摇电话机、PVC管、镐柄等工具,对暴钦瑞多次实施了电击、殴打、吊铁笼等刑讯逼供手段。2022年7月19日晚,暴钦瑞突发不适,经医院抢救无效死亡。

山西医科大学司法鉴定中心的鉴定结论皇冠信用盘代理 。
法院还查明,涉案警务人员张旭光、邢子超、王子谦、吴玮涛、陈泽平、马帅等人,多次使用手摇电话机电击、殴打、吊铁笼等方式,对暴韶瑞、暴纪涛、暴卓瑞等5名被“指居”者进行刑讯逼供皇冠信用盘代理 。
遭受刑讯逼供的被害人中,暴纪涛的两根肋骨骨折皇冠信用盘代理 。他被民警李少华用脚踢踹胸腹部,致其左侧第6、7肋骨骨折,经鉴定属轻伤二级。
当时,在新乐宾馆,另一组的裕华公安分局民警任力鹏、王连达,按照耿春远的要求“加大审讯力度”皇冠信用盘代理 。
后来,望都县法院审理查明:由耿春远负责审讯的暴记忠、暴继业、暴彦强,长期在铁质审讯椅上被限制活动皇冠信用盘代理 。为获取暴记忠、暴继业的有罪供述,民警任力鹏、王连达使用扇耳光、用PVC管击打脚底、用手摇电话机电击等手段逼取口供,“同时,被告人任力鹏使用侮辱性手段逼取口供。”
任力鹏使用了什么“侮辱性手段”?法院判决书并未详细载明皇冠信用盘代理 。而据财新网此前报道,任力鹏曾使用手摇电话机电击暴继业的生殖器,暴继业接受采访时也证实了这点:“他还让我跪在卫生间地上,张开嘴,掏出生殖器对着我的嘴撒尿,还让我舔他的屁眼。”

最高检司法鉴定中心的鉴定意见(部分)
南方周末此前也报道,多名涉案民警供述,张旭光曾让民警电击暴韶瑞的生殖器皇冠信用盘代理 。
除了在新乐宾馆遭受刑讯逼供,多名被害人还偶尔被拉至宾馆外“上手段”皇冠信用盘代理 。
据法院审理查明,在“指居”期间,暴继业和他的两个儿子暴韶瑞、暴钦瑞,曾被民警带至宾馆外的一处农家小院皇冠信用盘代理 。暴韶瑞、暴钦瑞先后被吊铁笼——戴着手铐的双手吊在铁笼顶部,双脚踮着勉强碰到笼底。暴韶瑞还被电击,暴继业则被审讯人员用PVC管连续抽打脚底。
异地侦办:涉案民警曾建“攻守同盟”皇冠信用盘代理 ,两起“案中案”被诉
受审期间遭到殴打、电击、吊铁笼的暴钦瑞,在被“指居”12天后死亡皇冠信用盘代理 。当时专案组如何“善后”?
参与刑讯逼供的唯一辅警马帅后来供述,暴钦瑞死亡几个小时后,他根据张旭光的安排,把宾馆监控录像设备中的两块硬盘拆下来,后来又把铁椅、铁笼等刑具藏匿起来皇冠信用盘代理 。
督导“5·25”专案的胡伟——时任石家庄市公安局刑警支队有组织犯罪侦查大队大队长,在事发后赶到新乐宾馆,与张旭光、耿春远召集专案组民警开会皇冠信用盘代理 。
据胡伟后来供述,对于暴钦瑞死亡一事,他要求办案民警对外保密,解散工作微信群,清理办案记录皇冠信用盘代理 。
多名涉案民警供称,事发后张旭光要求他们“一条心”,别说出刑讯逼供之事皇冠信用盘代理 。为应对检察机关调查,张旭光还让他们进行模拟审讯。后来在法庭上,多名涉案民警承认事发后建立“攻守同盟”,以规避责任。
暴钦瑞死亡三天后,仍在宾馆“指居”的暴继业,被警方相关负责人告知其儿子“突发疾病去世”皇冠信用盘代理 。
一个多月后的2022年9月,暴继业、暴记忠等9人被新乐市公安局取保候审,次年6月被解除取保候审皇冠信用盘代理 。警方文书载明了解除取保的理由:“发现不应当追究刑事责任”。

涉案工具之一的手摇电话机皇冠信用盘代理 。
对于暴钦瑞之死,石家庄市检察机关介入了调查皇冠信用盘代理 。
2023年4月,受石家庄市检察院委托的山西医科大学司法鉴定中心出具鉴定意见皇冠信用盘代理 。
当年8月,牵涉此案的胡伟升任石家庄市公安局刑警支队副支队长皇冠信用盘代理 。其他原“专案组”民警也照常上班履职。
暴钦瑞死亡一年后,2023年9月,此案被南方周末披露皇冠信用盘代理 。据报道,当年11月,经最高人民检察院督办,“5·25”专案组民警涉嫌刑讯逼供一案,由河北省检察院指定保定市检察院异地管辖。
2023年12月,张旭光、邢子超、耿春远等涉案民警被保定市检察院“指居”皇冠信用盘代理 。

2023年6月,暴继业等人被解除取保皇冠信用盘代理 。图为警方文书。
2024年4月,由保定市检察院委托的最高检司法鉴定中心出具鉴定结论,认定暴钦瑞的死亡与其生前遭受刑讯逼供有关皇冠信用盘代理 。此后,张旭光、耿春远等涉案人员被逮捕。
另外,两起“案中案”的侦查也取得进展皇冠信用盘代理 。石家庄市公安局刑警支队副支长胡伟涉嫌妨害作证罪,由保定的安国市检察院提起公诉;曾控告暴继业等人“涉黑涉恶”的暴增强,由保定市检察院取保后移交石家庄市平山警方,此后被以涉嫌诬告陷害等罪提起公诉。
平山县检察院的起诉书显示,经审查查明,被告人暴增强与同村的暴记忠、暴继业家庭有矛盾,他于2022年初举报暴记忠、暴继业等人涉黑涉恶线索,警方成立“5·25”专案组展开调查皇冠信用盘代理 。暴增强为达到使暴记忠、暴继业等人受到刑事追究的目的,指使暴继业陶瓷厂的包工头孙某和多名工人作伪证,故意捏造讨薪被打等事实。
平山县检察院认为,应以诬告陷害罪追究暴增强的刑事责任皇冠信用盘代理 。暴增强被起诉的罪名,还包括非法拘禁、敲诈勒索等。
暴钦瑞等人被刑讯逼供一案由保定市检察机关管辖后,很快进入审查起诉阶段皇冠信用盘代理 。2024年11月,石家庄市公安局裕华分局的3名民警耿春远、任力鹏、王连达,被保定市望都县检察院提起公诉;2025年5月,石家庄新乐市公安局的张旭光、邢子超、王子谦等8人,由保定市莲池区检察院提起公诉。
石家庄涉案民警被查期间,暴继业等人拒绝相关赔偿,也不愿出具刑事谅解书,还向相关部门反映有涉案人员“漏罪”等问题皇冠信用盘代理 。
2025年5月,暴继业等此前被“指居”的8人,被石家庄警方以涉嫌寻衅滋事拘留皇冠信用盘代理 。事实上,此次被警方调查的不止暴继业等8人。该案后来被移送邢台市宁晋县司法机关管辖。
据“暴家案”的相关辩护律师介绍,截至10月底,涉案多人已取保候审,暴继业、暴记忠、暴卓瑞等5人则被批准逮捕,涉嫌的罪名包括寻衅滋事、非法占用农地、非法采矿、故意伤害等皇冠信用盘代理 。
刑事审判:11名涉案警员被一审判刑皇冠信用盘代理 ,10人已上诉
目前,“暴家案”仍在侦查阶段,刑讯逼供案则一审落槌皇冠信用盘代理 。
经过公开开庭审理,2025年9月28日,保定市莲池区法院、望都县法院分别对新乐涉案民警、裕华涉案民警作出有罪判决皇冠信用盘代理 。

保定市莲池区法院的一审判决书(部分)
一审判决书显示,在被“指居”期间,暴氏9人不同程度受到刑讯逼供,其中暴钦瑞死亡,暴纪涛肋骨骨折构成轻伤皇冠信用盘代理 。对暴钦瑞实施刑讯逼供的张旭光、邢子超等5人被认定犯故意伤害罪,对其他被害人刑讯逼供的,则构成刑讯逼供罪。

望都县法院的一审判决书(部分)
新乐市公安局的8名涉案警员中,张旭光等4人被认定构成故意伤害罪、刑讯逼供罪,其中张旭光被判刑十六年,邢子超、王子谦、吴玮涛均被判刑六年;马林炫被以故意伤害罪判刑五年;李少华、陈泽平犯刑讯逼供罪,分别被判刑二年、一年九个月;马帅犯刑讯逼供罪、侵犯公民个人信息罪,被决定执行有期徒刑二年,并处罚金十万元皇冠信用盘代理 。
石家庄市公安局裕华分局的3名涉案民警,均被认定构成刑讯逼供罪皇冠信用盘代理 。其中,耿春远被判刑三年,任力鹏、王连达分别被判刑二年十个月、二年。
近日,参与诉讼的相关律师告诉澎湃新闻,因刑讯逼供被一审判刑的11名被告人中,除马帅外的10人已提出上诉皇冠信用盘代理 。
大部分涉案民警上诉,这意味着暴钦瑞等人被刑讯逼供一案尚未盖棺定论皇冠信用盘代理 。
“我就是想要一个公平公正的判决皇冠信用盘代理 。”谈到案件的进展,暴钦瑞的妻子暴琳琳对澎湃新闻说。
暴钦瑞死亡距今已经三年,其后事还未办理皇冠信用盘代理 。暴琳琳将自己的微信号昵称变成了“念钦”——她一直称呼丈夫为“钦钦”。丈夫出事后,长期沉浸悲痛中的她患上了重度抑郁症,还饱受头痛折磨,脑海里常浮现丈夫的影子——身材魁梧,面带笑容。

暴钦瑞生前和女儿在一起皇冠信用盘代理 。
在暴琳琳的记忆中,转业后到县住建局上班的丈夫工作负责,为人仗义,对家人也体贴皇冠信用盘代理 。下班后,暴钦瑞有时会去市场上买菜,到家后系上围裙下厨房炒菜,暴琳琳最喜欢他做的“大盘鸡”。空闲时,暴钦瑞会陪儿子下五子棋,或者带女儿去逛公园。
有一段时间,读小学二年级的女儿常问“爸爸去哪了”,暴琳琳总是以“爸爸工作忙”来敷衍孩子皇冠信用盘代理 。作业本上有一道关于“新年愿望”的题目,女儿用铅笔写下一行字:“去看爸爸。爸爸工作很忙。”
暴琳琳告诉澎湃新闻,丈夫已经死亡的残酷事实,她至今不敢告诉年幼的儿子女儿,“我开不了口,能瞒多久就多久皇冠信用盘代理 。”
暴琳琳提到自己的父亲——在她14岁那一年去世皇冠信用盘代理 。她说,那种失去父亲的痛苦刻骨铭心,“我不忍心让我的孩子也受这种痛”。
猜你喜欢
- 5小时前皇冠mos066 _特朗普还没下令,巴基斯坦对准伊朗开了“第一枪”,暂时搁置天然气管道项目!
- 22小时前皇冠b盘 _U23亚洲杯裁判争议:错漏判频出,国足如何应对挑战?
- 22小时前皇冠b盘 _官方证实:贺娇龙去世,年仅47岁
- 1天前皇冠b盘 _日本内部开始内讧,日官员称“若中国动核武器,东京挨一发就得玩完”,日防长急赴美!
- 2天前皇冠网址 _以色列在以黎边境地区修建隔离墙
- 2天前新2登录网址 _美国为何“死盯”伊朗?
- 3天前皇冠信用盘额度 _沉默2天后,高市早苗终于发声,请求与中方对话,美方趁势对华出手
- 3天前皇冠信用盘注册 _美股道指与标普创历史新高:谷歌市值达4万亿美元,纳斯达克中国金龙指数涨超4%
- 3天前皇冠tg @xinyongwang _威少15+10杜兰特23分 火箭爆冷不敌国王3连败
- 3天前皇冠ag mos011 _清晨意外掉入西湖,却被一群人“团宠”!22岁广州姑娘直呼:杭州真好!
- 4天前皇冠登录网址 _伊朗警告美国:若遭攻击,将把以色列及美国在中东地区的军事基地视为“合法目标”还击
- 4天前皇冠返水 _61岁男子将17cm红薯塞入肛门,半夜疼痛难忍被迫就医,医生:尺寸过大,得开腹
- 4天前皇冠平台 _国安新援西索尔:480万身价的非洲国脚,能否成为中场新支柱?
- 5天前皇冠信用 _男子借宿同学家后持刀行凶致1死1重伤 第二次精神鉴定结果:具有限定刑事责任能力
- 5天前皇冠信用网 _凌晨3点西超杯决赛:皇马巴萨争冠 姆巴佩复出 7大巨星对决
- 5天前皇冠官网 _弗里克重组巴萨最强阵容!超级杯决赛前的惊天变阵,拉玛西亚双子星领衔
- 5天前皇冠网址 _WTT多哈冠军赛|林诗栋成男单独苗 王曼昱王艺迪接连止步八强
- 5天前皇冠足球平台代理_老人离世前将27岁瘫痪养女送养老院 养女:我知道自己回不去家了
- 5天前皇冠足球平台代理_老人担心27岁瘫痪养女无人照顾,病逝前将其送进养老院,当地:已将养女列为“五保户”并进行心理疏导
- 5天前皇冠足球平台代理_南宁一女生在地铁站踢钥匙串,一脚踢进天花板夹层……
- 6天前皇冠信用平台出租出售_中国向高市早苗发出迄今最狠制裁:日本敢武力挑衅,必遭迎头痛击
- 6天前皇冠信用平台出租出售_张智霖、袁咏仪的儿子在《歌手2025》实习时给陈楚生做过“光替”,张智霖骄傲告诉陈楚生:儿子是学音乐的,乐器、创作、编曲都会,“比我厉害”
- 6天前皇冠信用平台出租出售_官宣!中央纪委反腐大片即将开播
- 6天前皇冠信用网代理申条件_济南一栋34层住户楼仅一台电梯运行,200余户居民陷“上下两难”,记者实测高峰期顶层下至1层用时超10分钟,多方回应


网友评论
quickq下载
回复楼主主机很热情啊!https://www.quickq9.com