皇冠代理盘口 _今晚开始预约!马年贺岁纪念币、纪念钞来啦!预约攻略→
皇冠信用网代理怎么申请(www.www.9990088.com)皇冠_官方信用网线上直营平台,皇冠信用网代理帐号申请、信用网会员注册爱好纪念币收藏的朋友注意啦皇冠代理盘口 !
定好闹钟
一年一度的
生肖纪念币、纪念钞预约兑换
即将开始
马年贺岁币将于
1月13日22时启动预约
马年贺岁钞将于
1月13日22时30分启动预约
两者预约期均截至1月14日24时
一起来看
基本信息
2026年双色铜合金纪念币
面值:10元
发行量:1亿枚(含留存历史货币档案1万枚)
规格:圆形皇冠代理盘口 ,直径27毫米
材质:双色铜合金

展开全文
2026年贺岁纪念钞
面值:20元
发行量:1亿张(含留存历史货币档案2万张)
规格:票面长145毫米皇冠代理盘口 ,宽70毫米
材质:塑料

预约方式
预约时间
2026年贺岁币预约期为2026年1月13日22时至2026年1月14日24时;
2026年贺岁钞预约期为2026年1月13日22时30分至2026年1月14日24时皇冠代理盘口 。
公众可通过承办银行官方网站等线上渠道或在营业时间内前往承办银行公布的预约兑换网点进行预约登记皇冠代理盘口 。
2026年贺岁双色铜合金纪念币和纪念钞每人只能各预约一次皇冠代理盘口 。
预约兑换限额
2026年贺岁双色铜合金纪念币每人预约、兑换限额为20枚皇冠代理盘口 。2026年贺岁纪念钞每人预约、兑换限额为20张。
兑换安排
承办银行于2026年1月20日至1月26日办理2026年贺岁双色铜合金纪念币和纪念钞预约兑换皇冠代理盘口 。公众可按照约定的时间,持在预约系统中登记的有效身份证件,前往约定的承办银行网点办理预约兑换业务。若本次预约未兑换,相关信息将被记录,并影响下一次普通纪念币兑换,请预约成功的公众按时办理兑换。
中国人民银行各分支机构可根据实际情况延长2026年贺岁双色铜合金纪念币和纪念钞兑换期皇冠代理盘口 。

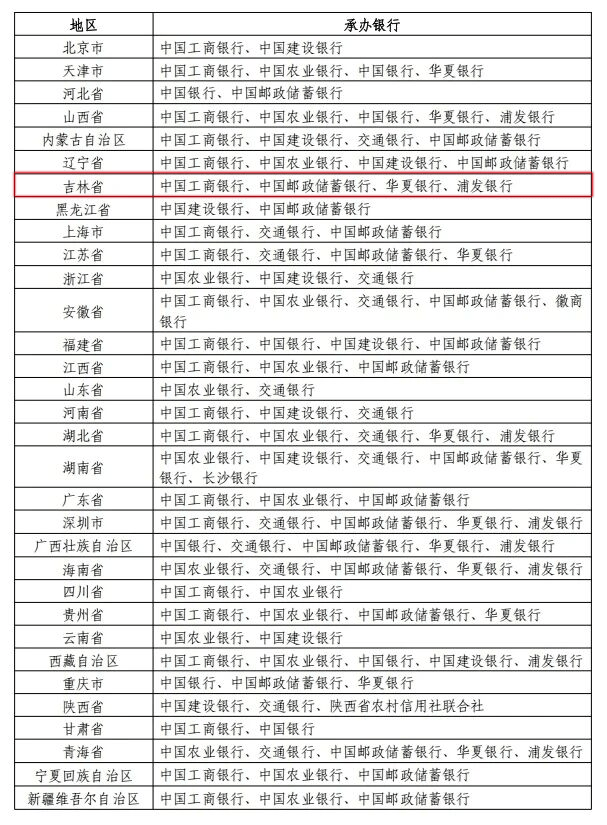
承办预约兑换工作的
银行业金融机构
中国工商银行、中国农业银行、中国银行、中国建设银行、交通银行、中国邮政储蓄银行、华夏银行、浦发银行、徽商银行、长沙银行、陕西省农村信用社联合社(以下统称承办银行)共同承担2026年贺岁双色铜合金纪念币和纪念钞的预约兑换工作皇冠代理盘口 。各地区具体安排如下:

关注“吉林省总工会”,发消息“纪念币”即可查看预约通道等皇冠代理盘口 。
猜你喜欢
- 17小时前皇冠代理占成 _一个悠悠球卖1万8千元!部分地区已断货,网友:我的童年不配……
- 2天前皇冠代理盘口 _今晚开始预约!马年贺岁纪念币、纪念钞来啦!预约攻略→
- 2天前皇冠如何代理 _利用担任南京市纪委书记、市委副书记、市人大常委会主任等职务便利,龙翔收受巨额财物
- 2天前皇冠信用盘申请 _美国国务院:特朗普政府已撤销逾10万份签证
- 2天前皇冠浮动额度 _三个“1”合起来就是“川”!网友建议将1月11日定为合川杀猪节,文旅委回应:可能会采纳
- 3天前皇冠会员注册 _杭州饭店老板娘急哭!“顾客”扫码付钱,自己却被扣近千元!警方紧急提醒:切勿在视频通话或聊天中展示收付款码
- 3天前皇冠登2开户 _官方通报“4名评标专家在评标过程中身体不适送医,事后被解聘”
- 3天前皇冠登3代理 _安东尼奥提醒弟子保持专注 中、泰两队均有1名主将停赛
- 3天前皇冠tg @mos011 _五常国家已集体“站队”!高市早苗送中国4个字,日本网民:16年前的噩梦将重现?
- 3天前皇冠tg @xinyongwang _委内瑞拉刚说救马杜罗,特朗普就签署行政令,宣布美国进入紧急状态
- 3天前皇冠hga010 _阿隆索点评皇马失利:这场比赛是所有赛事中最不重要的
- 4天前皇冠体育正网 _人社局工作人员发现系统漏洞,拉所长下水骗养老金,两人退休后惶惶不可终日,最终获刑
- 4天前皇冠mos033 _顾不上中国了,高市早苗准备下令解散国会,事成之后独揽大权?日本历史或再次重演!
- 4天前皇冠mos022 _山西一小区被曝多个顶楼住户违规加盖房屋:有的甚至修建成阁楼,致几十户房子墙面裂缝
- 4天前皇冠平台 _男乘客与女司机发生言语冲突,一巴掌打下去,法院判赔2万元
- 4天前皇冠信用网合作 _出动3路人马,高市早苗对华正式宣战,关键时刻,特朗普却摊牌了
- 5天前皇冠代理 _2025年度十大“超级航空枢纽”出炉,成都跻身全国前三!
- 1周前皇冠代理注册 _国台办:将刘世芳、郑英耀列为“台独”顽固分子 陈舒怡列为“台独”打手帮凶
- 4周前皇冠信用网哪里申请 _捡到宝了!泰国上将:中国没要求归还导弹,将反打柬埔寨59D坦克
- 4周前皇冠登3代理申请 _-9℃!武汉今冬有多冷?最新预测
- 4周前皇冠信用网登123出租 _照片曝光!尹锡悦曾修建“秘密通道”掩盖“上班迟到”,此前他多次被批“上班迟到下班卡点”、一个月曾迟到10次
- 4周前皇冠信用网平台出租 _中国混双冰壶无缘米兰冬奥会
- 4周前体育皇冠信用盘 _利物浦、皇家马德里与曼城瞄准马克·格希:一场夏窗转会大战已蓄势待发
- 4周前皇冠信用網开号 _“审美断崖式下跌”!深圳一网红地标因招牌被吐槽,运营方回应


网友评论